
中望3D 2026亮点速递(12)-5种全新CAM加工工序,强化设计加工一体化优势发表时间:2025-11-24 16:08 前两篇分享已经介绍了国产中望3D2026除了3D建模功能外,内嵌的CAE仿真分析和PDM设计协同模块。今天则是针对CAM加工模块的提升做全面分享,满足企业设计-仿真-加工-协同一体化的全流程需求,包括: 1. 5种全新加工工序:区域铣削、等高线加工、插圆角、插倒角、倒角去毛刺; 2. 强化选面加工的工作流程,让特征选择更加方便流程; 3. 新增一键式刀轨延伸功能、参数更加简洁、插削加工工序高效快速去除材料。
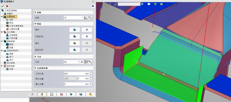
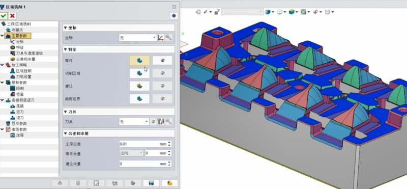
快速指引 → 中望3D正版价格 → 中望3D 2026企业版优惠、试用支持 400-806-2030 | 「点击这里」留资,工程师5分钟内回电! 30秒了解中望3D 国产自主研发三维CAD/CAE/CAM全流程工业软件,企业三维CAD国产化替代方案,支持Wins+Linux双系统。高效兼容Creo/Proe、NX/UG、Solidworks、Caita等国外3D软件。拥有曲面造型、实体建模、模具设计、装配钣金、工程图、仿真(流体/结构/电磁)、2-5轴加工模块。 一、区域铣削的工作流程更加便捷 1. 仅需要选择加工实体,再选择需要切削的面,然后选择切削刀具设置对应参数,即可生成想要的刀轨,
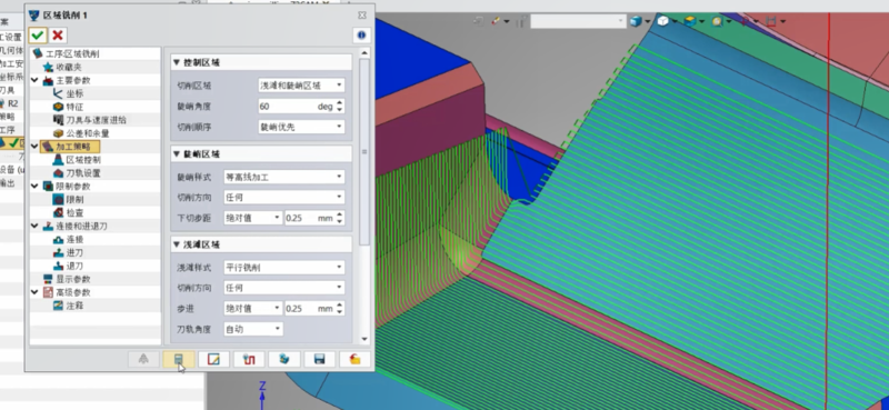
2. 切削方式,可以选择全部或者浅滩和陡峭区域(类似角度限制工序)。比角度限制工序更强的是,区域铣削工序内部增加了刀轨延伸和刀具滚动功能,可以在工序中进行刀轨延伸设置(延伸距离不超过刀具的25%)。
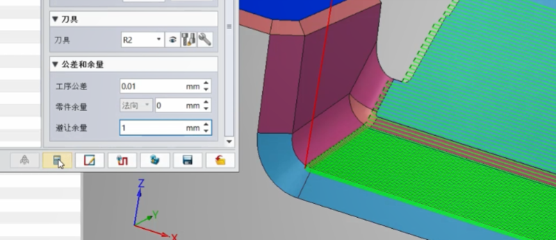
3. 新工序也支持刀具避让。选择两个侧面作为避让面设置避让距离,就可以对选定的两个面进行避让,避免加工干涉的问题。
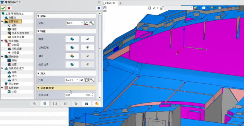
二、全新的等高加工刀路更加光顺 1. 等高线加工工序也按照新的工作流。选择加工实体、加工面、刀具后,设置相应的参数就能够快速生成刀轨。
2. 在这里,我们发现有一个间隙导致刀轨不连续,通过测量发现这个间隙是二点几毫米,你可以设置合并距离设置为3毫米,这样就可以让刀轨顺滑的连接起来。
3. 对于底部平坦区域间距比较大的问题,可以通过新建层来加密平坦区域的层高,保证加工表面的光顺性。
三、新增一键倒角去毛刺功能 1. 这功能相比2025版,中望3D2026编程效率大幅度提升。选择需要去毛刺的面,设置倒角深度和倒角宽度、对应参数就可以快速的生成刀轨。
2. 如果不需要对一些小孔去毛刺,那么可以通过参数设置来忽略一些小的孔。比如这些小孔直径为2.5毫米。那么你可以设置忽略直径为4毫米的孔。
四、新增插削加工快速去除材料 新增插削加工工序包括插倒角功能,能够对木架等模型的四个角进行插削加工。利用刀具的刚性,通过刀具的直插提升避空角的加工效率。 同时还能够对圆弧、直角加圆弧的形式进行插削倒角,快速完成倒角加工。
我们也为您解答: 中望3D企业版选型技巧 | 400·806·2030 | www.xwzsoft.com 1. 点击了解 → 中望3D 2026 12个新亮点功能汇总 2. 中望3D 2026 CAM模块有哪些版本?价格多少? 3. 中望3D 2026 能否带参编辑Proe/Creo、UG/NX、Solidworks、Caita图纸模型? 4. 中望3D Linux版适配信创哪些国产系统、硬件设备? 推荐阅读 CAD芯智库是「芯维智_xwzsoft.com」旗下企业高效CAD/3D选型技巧、规避CAD版权风险知识库。 本文为「CAD芯智库/芯维智」原创文章,未经允许请勿转载二改:https://www.xwzsoft.com/h-nd-646.html
|