
中望3D 2026亮点速递(11)-首次集成流体仿真模块,附阀门分析案例讲解!发表时间:2025-11-14 14:36 中望流体仿真软件(PHOENICS 2024)是一款通用流体仿真软件,采用CFD(Computational Fluid Dynamics)技术来模拟工业场景下各种流体的流动情况,适用于压缩性流体/非压缩性流体、牛顿流体/非牛顿流体、层流/湍流、单相流/多相流、燃烧/化学反应、自由表面流动、潜热等分析。 中望3D 2026首次集成了流体仿真插件,能够为机械设备电子器件等行业提供专业的流体仿真工具包括: 1. 阀门、管道、换热器等产品的流场仿真、,指导优化产品结构,以减小流阻。 2. 实现电气柜、电源模块、主控芯片等产品的热管理仿真,防止过热问题。 3. 提供一套智能的流体域抽取工具,使得复杂的几何结构也能轻易处理。 本文将以阀门为例,演示其内流场仿真分析操作及如何高效查看分析结果。
快速指引 中望3D·流体仿真企业选型思路 400-806-2030 | 「点击这里」留资,工程师5分钟内回电! 推荐阅读 →中望流体仿真功能全介绍
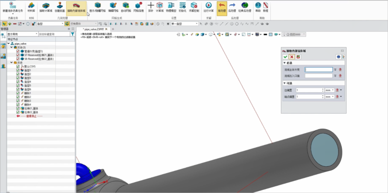
1. 创建流体仿真任务 在Ribbon栏点击仿真,新建流体仿真任务。 首先,在阀门的进出口创建封盖,然后抽取阀门的内流体域,再删除阀门的外壳和封盖,仅保留抽取的流体域;其次,创建流体域的外包络予;最后,对阀芯区域创建局部网格控制域。
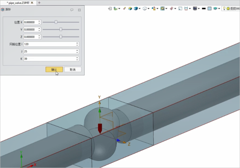
2. 计算域尺寸设置 对于内流场仿真计算,其计算域尺寸为外包落域尺寸。 设置X方向,总网格数量为300,管道段为非均匀网格尺寸,阀芯区域为均匀网格。设置Y方向,网格数量为50,Z方向,网格数量为80,并设置网格尺寸为均匀分布,最后设置探针位于阀门的中心,便于监测计算结果。
3. 材料设置 设置流体域材料为水,外包络域材料为有摩擦的光滑固体,然后抑制局部网格控制域使其不参与计算。最后设置水材料的优先级最高。
4. 边界条件设置 设置计算域X轴负方向的边界为阀门的入口,入口速度为3米/秒。x轴正方向的边界为阀门的出口,出口压力为大气压,保持默认设置不变。设置其他方向的边界条件为壁面,壁面参数保持默认设置不变。
5. 数学模型设置,并行求结算 保持默认的Chen-Kim KE湍流模型,并输出总压结果,设置八核并行求解计算。提交计算后,可从监测面板查看监测点、全局最大值、收敛残差等数据,方便用户判断计算结果是否稳定。
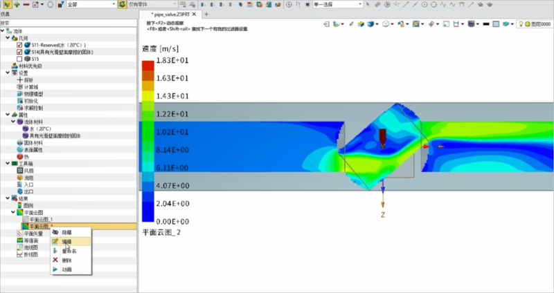
6. 仿真结果查看、分析、优化 ① 将阀门流体域透明显示,创建阀门中截面的压力场云图。结果表明,阀门前后的压差较大,且阀门下游出现负压。
② 创建阀门中截面的速度场云图图,结果表明,水流出阀体后靠近壁面的一侧流速较高,而另一侧的流速相对较低。
③ 通过创建矢量图能够更清楚看到阀门内部的水流方向。水流在流出阀门后,形成了较大的回流区。
④ 通过创建水流的流线图,能更直观的看到水流的流动轨迹,识别阀门的回流区域。
我们也为您解答: 国产流体仿真选型技巧 | 400·806·2030 | www.xwzsoft.com 1. 点击了解 → 中望3D 2026 12个新亮点功能汇总 2. 中望3D 流体仿真模块是属于哪个版本?企业版价格多少? 3. 中望3D 除了流体仿真,结构仿真、电磁仿真有哪些优势? 4. 中望流体仿只能在中望3D上加载吗?有没有单独使用的版本? 推荐阅读 本文为「CAD芯智库/芯维智」原创文章,未经允许请勿转载二改:https://www.xwzsoft.com/h-nd-644.html
|